欢迎访问williamhill英国威廉希尔!

今天是:
您当前所在的位置: 首页 > 科学研究 > 科研动态 > 正文

williamhill英国威廉希尔14项课题获2022年度国家级、教育部基金项目立项

作者:杨艺 日期:2022年10月09日 16:36 来源: 关注:

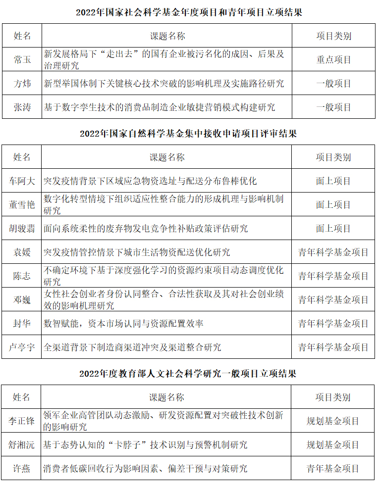
近期全国哲学社会科学工作办公室、国家自然科学基金委员会和教育部社科司相继公布了2022年度国家社科基金年度项目和青年项目立项结果、国家自然科学基金项目评审结果、教育部人文社会科学研究一般项目立项结果。公司共获批各类项目14项,其中国家社科基金重点项目1项、一般项目2项;国家自然科学基金面上项目3项、青年科学基金项目5项;教育部人文社会科学研究一般项目规划基金2项、青年基金1项。

 

 

 

本年度公司在国家级、教育部基金项目立项取得优异成绩,并在国家社科基金重点项目上取得突破,这是全院教师共同努力的结果。今后,公司将继续做好科研项目申报的组织动员工作,秉承敬业、务实、开放、创新的价值观,立足当前,着眼长远,打造科研成果产出的强劲引擎,提升公司的核心竞争力和整体影响力,充分发挥基础研究的引领和支撑作用,助力公司“双一流”建设。

 

(撰稿/杨艺 审核/贾明)

关闭

版权所有 © WilliamHill·威廉希尔(英国)官方网站-Official Platform ALL RIGHTS RESERVED 陕西西安市碑林区友谊西路127号,710072