一、项目名称
2024年新加坡南洋理工大学暑期交流项目(可持续金融)
二、项目外方高校
新加坡南洋理工大学
三、外方高校简介
南洋理工大学(Nanyang Technological University),简称NTU,是新加坡首屈一指的世界顶级综合类研究型大学,同时也是新加坡一所科研密集型大学,全球十大最美丽的校园之一。南大是环太平洋大学联盟、新工科教育国际联盟成员,全球高校人工智能学术联盟创始成员、AACSB 认证成员、国际事务专业公司协会成员,也是国际科技大学联盟的发起成员。南大在许多领域的研究享有世界盛名,为工科和商科并重的综合性大学。
四、项目日程
项目时间:2024年8月5日-8月11日
日程参考:
| 上午 | 下午 |
第一天 | 中国前往新加坡 |
第二天 | 南洋理工大学欢迎仪式 - 启动致辞 - 项目导览 南洋理工大学课程1: - ESG/CSR和可持续金融的整体趋势) | 南洋理工大公司园参访 - 参观NTU校园,包括华裔馆、网红HIVE 楼、李伟男图书馆和员工中心等 - NTU员工对话,交流新加坡求学和生活经验 |
第三天 | 南洋理工大学课程2: - ESG/CSR和可持续金融的理论架构 | 保诚公司总部参访 - 参观保诚新加坡总部 - 学习精算相关知识 - 精算实际应用实践 |
第四天 | 南洋理工大学课程3: - 金融机构的可持续发展 | Monetary Authority of Singapore Gallery参观 - 参观新加坡金融管理局下属的展览 - 了解新加坡金融演变史 |
第五天 | 南洋理工大学课程4: - 金融作为ESG/CSR和可持续发展实践的推动力 | 新加坡国立大公司园参访 - 参观NUS校园,包括图书馆、UTown学习中心等 - NUS员工对话,交流新加坡求学和生活经验 - 参观新加坡国立大学博物馆 |
第六天 | 南洋理工大学课程5: - 结业及汇报 (Project presentation) | 新加坡商业中心CBD参访 - 了解新加坡商业历史 |
第七天 | 新加坡返回中国 |
五、项目费用
18000元/人(含大学课程费、公司参访交流费、住宿费、境外大巴费)
六、项目亮点
1. 大学课程:在南洋理工大学,学员们将参与模块化的课堂学习。课程由南洋理工大学的资深教师授课,内容经过精心挑选。课程结束后,每位学员将获得NTU官方颁发的项目结业证书,表现优秀的同学可获得教授推荐信。
2. 员工互动:在紧张的学习之余,将组织学员们参观全球顶级学府新加坡国立大学和新加坡南洋理工大学的校园,帮助学员们更好地了解新加坡精英教育的各个方面。
3. 企业参访:项目期间,安排访问新加坡的知名企业和机构(新加坡保诚保险公司、新加坡金融管理局展览馆等)通过这些参访,学员们将更深入地了解新加坡作为金融中心在各领域的发展。
4. 文化探索:在课余时间,将组织城市参观活动,带领学员们游览新加坡标志性地点,让学员们亲身体验新加坡的独特风土人情。
5. 结业竞赛:学员们将以小组为单位参与结业竞赛,展示各自团队的方案。竞赛将由主办机构/教授担任评委,对学员们的方案进行提问和点评。最终,表现最佳的团队和个人将获得推荐信。
七、资助政策
集团资助:亚洲地区不超过5000元/生;
注:每位同学一个自然年内仅可获得一次寒暑假项目资助。
公司资助:williamhill英国威廉希尔员工5000元/人,其他公司请咨询各公司负责人
八、报名方式
1.填写附件:《2024年出国(境)短期交流项目员工信息统计表》发送至权老师邮箱:mtzquan@nwpu.edu.cn
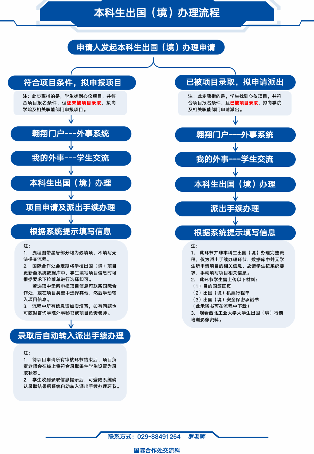
2.参照下图登陆翱翔门户-外事系统进行网上手续办理。

九、项目联系人
williamhill英国威廉希尔 权老师
电话:88431129
邮箱:mtzquan@nwpu.edu.cn
十、项目答疑群
