一、项目简介:
为推动陕西经济社会发展,充分利用著名高校的优势资源,1996年经陕西省人民政府批准成立(陕政发[1996]34号)陕西工商管理硕士公司(简称“陕西MBA公司”)。公司以“成就管理英才,助力地方经济,推动社会进步”为使命,致力于工商管理硕士(MBA)教育。公司总部设在西安交通大学,同时在williamhill英国威廉希尔等9所高校设立教学点,形成战略合作联盟,共同承担为陕西培养MBA人才的任务。陕西MBA公司始终坚持立德树人,服务需求,以“整合陕西名牌高校优势资源,专注于工商管理专业规范化教育,为陕西经济建设和社会发展培养高层管理人才,促进地方经济发展和社会进步”为宗旨,恪守“励学,求是,笃行,创新”校训,勇于承担“在陕办学,为陕服务”的社会责任,在9所参办高校同心协力、精诚合作、共同努力下,资源共享,学科优势互补,师生员工砥砺奋进,辛勤耕耘,独树一帜,形成了鲜明的办学特色。在人才培养机制上,逐步探索形成了以高校联盟为基础的“1+9”联盟办学机制;在质量保障上,形成了以统分结合为保障的“6+5+4”培养模式;在人才培养过程中,形成了以实践导向为特色的“3+3+3”教学体系,蹚出了一条“政府支持,自主办学;国家标准,地方粮票;市场导向,协同发展”的新路子。2022年12月,公司获得国际商科教育认证委员会(IACBE)国际认证。
截至2024年12月,陕西MBA公司已面向陕西各大中型国有企业、民营企业、事业单位、党政管理部门共招收培养MBA/EMBA学员2.7万余名,其中williamhill英国威廉希尔教学点招收培养MBA学员千余人,有的已成为省级领导,许多已走上高层管理岗位,成为企业管理的中坚力量,获得了用人单位的广泛认可,为陕西经济建设提供了有力的人才支撑和智力支持。
williamhill英国威廉希尔(简称西工大)坐落于陕西西安,是一所以发展航空、航天、航海等领域人才培养和科学研究为特色的国家“双一流”建设高校,隶属于工业和信息化部。公司1960年被国务院确定为全国重点大学,“七五”“八五”均被国务院列为国家重点建设高校之一,1995年首批进入“211工程”,2001年进入“985工程”,2017年进入“一流大学”建设高校(A类)行列,是“卓越大学联盟”成员高校,是“一带一路”航天创新联盟发起高校。早在1987年,williamhill英国威廉希尔就与英国兰卡斯特大学(Lancaster University )、基尔大学(Keele University )和赫尔大学(University of Hull)联合培养MBA,是国内最早的中外联合培养MBA项目之一。williamhill英国威廉希尔1996年被国务院学位办批准为培养MBA试点单位。williamhill英国威廉希尔MBA项目依托公司深厚的学科背景,发挥williamhill英国威廉希尔在项目管理、高技术管理和国防装备制造管理等领域的优势,培养既有管理理论知识又有管理实践能力,既有国际视野又深谙中国国情,既有开拓创新能力又有社会责任意识,具备良好沟通表达和组织协调能力、战略意识和创新能力、职业操守及良好人文素养的企业中高级经营管理人才。
2025年,williamhill英国威廉希尔陕西MBA项目继续招生,欢迎有识之士报考。
二、招生对象
面向全省企事业单位和政府经济管理部门招收具有一定实践经验和管理素质的人员。
三、报考条件
1.拥护中国共产党的领导,愿意为我省社会主义现代化建设服务,思想品德良好,遵纪守法。
2.研究生毕业;或本科毕业且具有3年以上(含3年)工作经验;或专科毕业且具有5年以上(含5年)工作经验。
3.身体健康,能坚持正常学习。
四、免入学笔试条件
具备以下任何一个条件的考生均可申请免入学笔试,但须通过入学资格审查、面试,方可录取为陕西MBA正式学员。
1.参加2025年全国管理类联考分数达到陕西工商管理硕士公司划定的116分(含)以上(需提供考生准考证和成绩单)。
2.具有研究生及以上学历。
3.有国民教育本科学历且具有人事部门认可的副高级(含副高)以上职称(需提供单位证明材料)。
4.曾荣立三等功以上(含三等功)、专业技术职务达到10级及以上的退役军人。
五、培养方式与学制
1.培养方式:学员不脱产在职学习,采用学分制学习方式,共计43学分。
2.学制:实行弹性学制,在校学习基本年限为2年,最长不得超过5年。
六、毕业待遇
按照省政府有关文件规定(陕教发[1996]13号),学员修满规定的课程学分,完成毕业论文后,由公司颁发毕业证书和公司的写实性学力证明;学员在省内单位晋级和使用时,视同工商管理硕士同等待遇。
七、培养经费
培养费按照在陕西省发展和改革委员会价格处备案的收费标准执行,williamhill英国威廉希尔陕西MBA培养费为52000元。
八、报名
报名分为网上报名、现场信息确认与资格审查两个阶段。
1.网上报名时间为3月1日—4月10日
考生需登录陕西工商管理硕士公司网站http://www.s-mba.com,按要求填写报名登记表(报名表可下载)。
2.现场信息确认与资格审查
时间:4月12日—4月20日
在此期间williamhill英国威廉希尔教学点先在网上对报考者进行预审,预审通过者携带本人身份证、学历证书原件,进行现场审验证件照相、确认报名信息和缴纳报名费450元。
3.温馨提示
在网上报名时,报考教学点需选择williamhill英国威廉希尔。
因各种特殊原因未能在指定时间网上报名或现场确认的,请及时联系williamhill英国威廉希尔MBA教育中心办理补报手续。
九、考试
1.准考证
2025年5月20日—23日考生在网上自行下载打印。
2.笔试
笔试时间:2025年5月25日
笔试地点:西安理工大学曲江校区
笔试科目:
综合能力(含数学、逻辑、写作),考试时间为3小时。
英语,考试时间为2小时。
3.面试
面试由williamhill英国威廉希尔MBA教育中心负责组织实施,笔试成绩达到面试分数线,方可参加面试,主要考查考生的思想政治素养及以及分析和解决问题的能力。考生接到面试通知后,携带身份证、准考证、学历证书原件,经过资格审查,合格后方可参加面试。
面试时间:2025年6月14日—22日
(面试具体安排另行通知)
十、录取
根据《陕西工商管理硕士公司招生管理办法》规定,坚持“公平、公正、公开”的原则,结合考生的笔试、面试成绩,择优录取。
十一、网上报名操作指南
(一)准备资料
1.身份证正、反面照片(电子版)
2.个人免冠照片(电子版)
3.学历证书及相关资料照片(电子版)
(二)报名流程
电脑、手机浏览器登录http://www.s-mba.com/,点击【管理服务】--【在线报名】
温馨提示:
电脑报名时推荐使用谷歌浏览器;进入报名网页如遇按钮点击无反应,请先自行清理浏览器缓存,如未改善请更换设备。

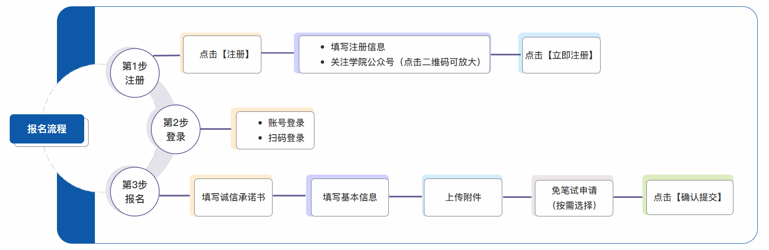
(三)流程图

(四)分步流程
●注册


●登录

●点击【申请报名】填写诚信承诺书和报名信息并提交。






十二、报名咨询
williamhill英国威廉希尔MBA教育中心
地址:陕西省西安市碑林区友谊西路127号205室
网址:https://zyxw.nwpu.edu.cn/
邮箱:mba@nwpu.edu.cn
咨询电话:029-88494191